​微信公众号
手机版
​​新浪微博
会员登录
关于我们  |   商务合作  |  友情链接   |  意见反馈  |  人才招聘
北京云翼同创科技有限公司 深圳高博特文化发展有限公司   版权所有,并保留所有权利 © 2018 京ICP备16044150号-1                       

跨界 · 融合 · 服务 · 创新



双击此处添加文字
政策法规
首页  >  政策法规  >  详情 
大疆多款新专利公布、美国研发飞行器拦截技术、全球首款先进室内侦察无人机亮相……
来源:尖兵之翼 | 作者:高博特 | 发布时间: 2022-02-14 | 4815 次浏览 | 🔊 点击朗读正文 ❚❚ | 分享到:
大疆多款新专利公布、美国研发飞行器拦截技术、全球首款先进室内侦察无人机亮相……

   1.福建南平市首个灭火救援无人机正式列装 

2月12日,延平区应急管理局采购的2架应急救援无人机抵达延平区,并对无人机进行了验收,组织进行首飞战斗,这也标志着福建南平市首个灭火救援无人机正式列装。

延平区首支无人机应急救援队伍由延平区应急管理局、南平市森林消防大队、延平区消防救援大队共同组建,配置了个人防护、应急通信、挂载灭火、现场图传等装备器材。能实施空中灭火、抛投、拍摄、喊话、巡防、侦察等应急救援工作,特别是在急难险重的灾情现场,受地形和环境影响,救援人员无法第一时间深入现场,无人机可做到机动灵活作业,极大的缩短救援时间,提高灾害事故处置效率。目前,编队配备了2套无人机装备,10名操作人员。


   2.大疆多款新专利公布 

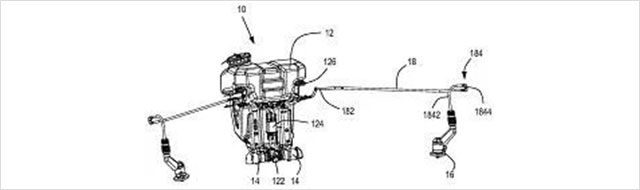
2月11日,国家专利局公布了大疆一款新专利,无人飞行器的航线平滑处理方法、装置及控制终端。这是一种无人飞行器(10)的航线平滑处理方法、装置及控制终端(30),航线平滑处理方法可以获取无人飞行器(10)在作业区域的初始航线(101),获取平滑度调整参数;平滑度调整参数是根据作业区域的地形、作业区域中的作业对象的状态信息、对作业对象执行的作业任务的作业类型和用户(20)的平滑度调整操作中的一种或多种确定的(102),根据平滑度调整参数,对初始航线进行平滑处理以得到目标航线(103),根据目标航线控制无人飞行器(10)对作业区域中的作业对象执行作业任务(104)。相较于直接使用预先配置的固定平滑调整参数,可以适应无人飞行器(10)在各种不同情况对航线的平滑度的不同要求。

 

2月1日,国家专利局公布了大疆一款新专利,一种无人机的飞行控制方法、无人机、电子设备及介质,所述方法包括:获取无人机的飞行信息和地形信息;根据所述飞行信息和所述地形信息,确定所述无人机在垂直方向上的垂直速度补偿信息;根据所述垂直速度补偿信息,对所述无人机进行垂直方向上的控制。所述方法实现了提前根据地形变化对无人机在垂直方向上进行补偿控制,避免了无人机在垂直方向上的控制滞后而导致的风险,提高了无人机在地形起伏较大的复杂环境中仿地飞行的能力,拓展了无人机的作业场景,提升了无人机作业的安全性和效率。

 

同一日,大疆一种无人机植保设备和无人机机载喷洒装置专利发布,该植保设备包括无人机和设置在无人机上的喷洒装置,喷洒装置包括:水箱,该水箱设置在无人机的机身上;叶轮泵,该叶轮泵设置在水箱的底部,用于对水箱中的液体进行泵送;喷头,该喷头设置在无人机的机臂远离机身的端部;以及流体管路,该流体管路用于连接泵与喷头,泵与喷头通过流体管路流体连通。将叶轮泵设置在水箱的底部能够对水箱内的液体进行可靠的泵送,同时叶轮泵的叶轮对药液进行充分搅拌,使得药液与水充分混合,提高药液均匀性。叶轮泵相对而言具有更小的尺寸以及更轻的重量,由此能够减轻无人机的负载,同时能够降低植保设备的生产制造成本。

 


   3.Skydio X2D选中参加美陆军短程侦察 

据《UST》消息,Skydio公司已确认,其X2D无人机系统已被选入美国陆军的短程侦察(SRR)记录项目。由航空项目执行办公室的无人机系统(PM UAS)项目管理办公室管理,SRR项目旨在为士兵配备一个可快速部署的小型无人机系统解决方案,以进行侦察和监视活动。

在评估了30多家小型无人机系统SRR供应商的提案,并与国防创新部门合作对五家入围公司进行了严格的测试后,美国陆军根据士兵的反馈和旨在评估整体产品性能、质量和生产准备情况的设计审查包,选择了Skydio进行最终整合。

Skydio X2D是为军事和国防客户设计的,用于执行侦察、搜索和救援以及安全巡逻任务。Skydio X2D将Skydio Autonomy(一种人工智能驱动的飞行自主软件)与一个可折叠的、高度便携的机身搭配在一起,利用超强度的复合材料来承受高要求的环境。X2D具有双色光学热传感器,并配备了基于GPS的夜间飞行和频闪照明,使其可以在白天和夜间作业,同时在单块电池上提供长达35分钟的飞行时间。X2D在美国设计、组装和支持,符合NDAA严格的供应链安全要求,并提供增强的网络安全保护。(来源:无人机网)


   4.美国研发飞行器拦截技术 

近日,美国研制出了一款飞行器拦截新技术,能够使固定翼无人机实现直接起降,瞬间捕捉无人机。这款飞行器拦截系统叫做sidearm,这一系统是由美国的国防部的高级研究所研制出来的,其中美国的空军战斗研究所也参与了研制项目,目前还只是在军事领域应用。

 

根据有关专家介绍,这款飞行器拦截技术开发的初衷,是为了使无人机能够在小型船只上发射或者是降落。这款无人机拦截系统sidearm主要由三部分组成,具体包括起重机、滑轨以及滑动回收器,三个部分共同发挥作用。这款拦截器能够安置在卡车或者是船舰上使用,不用依附于特定的工具。