
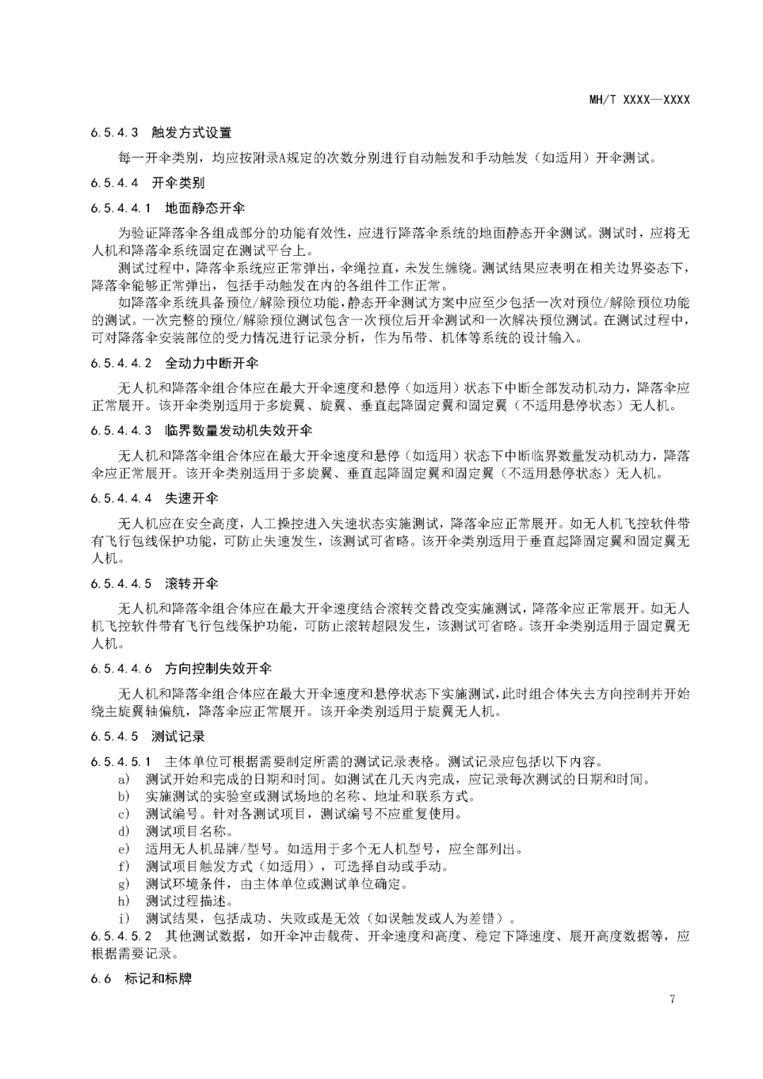
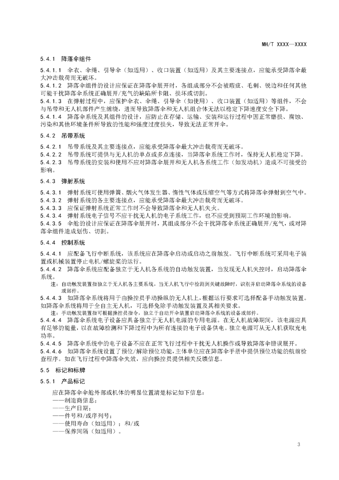
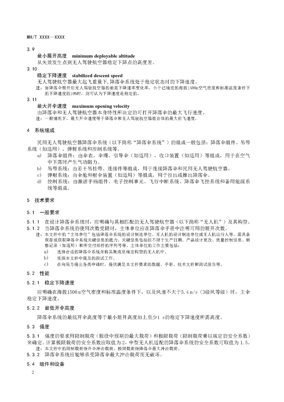
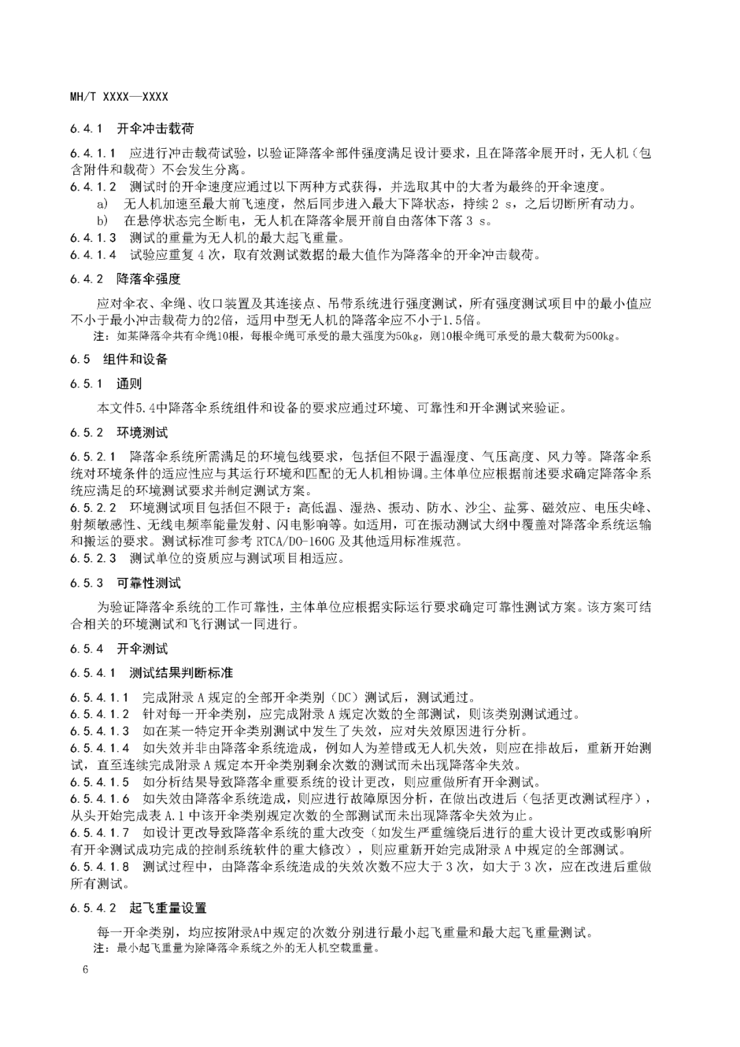
9月19日,民航局适航司发函就行业标准《民用无人驾驶航空器降落伞系统规范(征求意见稿)》公开征求意见。该征求意见稿由民航管干院和火萤科技有限公司、深圳市天鹰装备科技有限公司、常州市小域智能科技有限公司几家无人机降落伞厂商联合起草,规定了与特定民用无人驾驶航空器相匹配的降落伞系统组成、技术要求和验证方法等内容,拟适用于最大起飞重量不超过150公斤的微、轻、小、中型无人机的降落伞系统的设计、生产、验证测试和运行风险评估工作,意见反馈的截止时间为10月20日。
据介绍,根据调研,2024年全国无人机降落伞市场规模大约在 7000 万人民币左右,主要用户是从事商业运行的各类无 机运营人、国外无人机用户(国外的无人机降落伞使用要 求已部分颁发)和部分国内的无人机个人使用者。如果相关标准投入使用,将显著促进国内无人机运营人的业务开 展,如能结合局方相关运行要求实施,预计无人机降落伞的市场规模将有30%以上的提升。
以下是征求意见稿详情:
来源:民航局网站。
以上内容为高博特编辑选取的热点新闻,尊重原创,如有侵权请联系删除。
—————— 特别关注 ——————
让科技更好地赋能产业,“尖兵之翼”永不落幕。高博特自2006年发起、策划、投资、组织,在相关专业机构支持下成功举办了最早的无人机主题会展活动——“尖兵之翼中国无人机大会暨展览会”后持续推动无人机技术交流。高博特创新引领最早在深圳、上海、郑州等地发起举办无人系统会展赛飞活动,有力促进了我国无人系统整体技术进步和产业发展。
20年来,高博特始终坚持让科技更好地赋能产业的愿景;努力为行业企业搭建产业链高端交流平台,为科技转化为生产力服务。具体业务范围涵盖:信息情报、媒介传播、会展活动、招商加盟、品牌提升、咨询服务、产品中心等七大服务体系,长期服务于“军转民、民参军、军民融合”等国家战略。
以上内容为高博特编辑选取的热点新闻,尊重原创,如有侵权请联系删除。