
黑龙江省工信厅、财政厅及中国民航黑龙江监管局日前联合印发《黑龙江省低空装备作业补贴政策实施细则》《黑龙江省航空器整机产品奖励政策实施细则》《黑龙江省飞机拆解再利用奖励政策实施细则》《黑龙江省卫星入轨投运奖励政策实施细则》《黑龙江省地面站网节点项目建设补助政策实施细则》等5个实施细则。
其中,根据《黑龙江省低空装备作业补贴政策实施细则》,黑龙江省对有人驾驶、大型无人驾驶航空器从事飞行培训及开展服务于农林牧渔、工业、社会事业等领域的飞行作业给予补贴,根据不同机型、不同起飞全重、不同作业类别,执行不同的补贴标准,最高1万元/飞行小时,每户企业每年最高1000万元。具体标准如下:
根据《黑龙江省航空器整机产品奖励政策实施细则》,对取得型号合格证(含补充型号合格证)或生产许可证的企业,按取证产品在取证地区年度销售收入的50%给予一次性奖励,航空器整机单个型号奖励最高1000万元,航空发动机整机单个型号奖励最高500万元。对辅助动力装置取得国务院民用航空主管部门技术标准规定项目批准书的企业,按取证产品年度(从取证日到次年对应日)销售收入的50%给予一次性奖励,最高500万元。根据《黑龙江省飞机拆解再利用奖励政策实施细则》,对民用航空器拆解企业拆解二手千线、支线飞机并通过直销或代销等方式实现二手航材销售的,按照销售收入的5%给予奖励,每户企业每年最高1000万元。
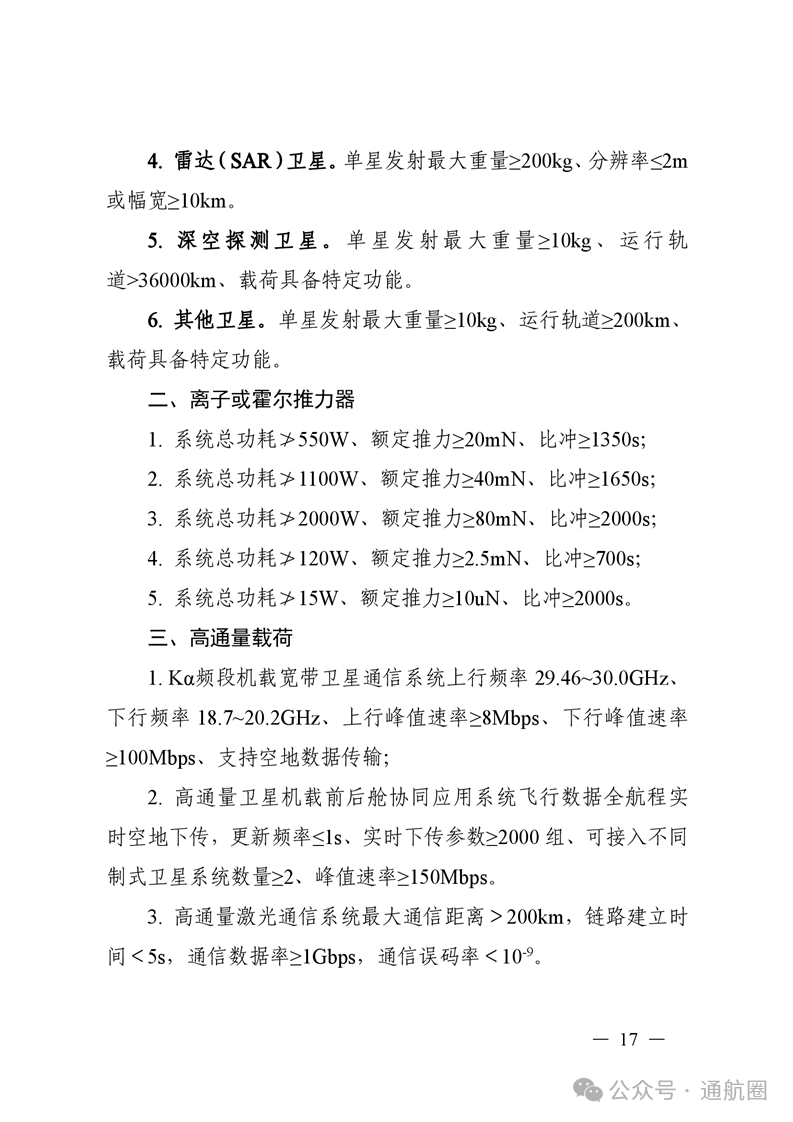
根据《黑龙江省卫星入轨投运奖励政策实施细则》,对成功发射入轨投运的卫星(含卫星平台、离子或霍尔推力器和高通量载荷等)按销售价格的5%给予研制企业奖励,单个设备不超过100万元,每户企业每年奖励合计最高2000万元。根据《黑龙江省地面站网节点项目建设补助政策实施细则》,按照项目投资额(包括项目设备投资和软件投资总和)的10%给予补助,最高1000万元。
以下是5个实施细则的详细图解和全文:
以下是5个实施细则全文:文件全文
以上内容为高博特编辑选取的热点新闻,尊重原创,如有侵权请联系删除。
—————— 特别关注 ——————
让科技更好地赋能产业,“尖兵之翼”永不落幕。高博特自2006年发起、策划、投资、组织,在相关专业机构支持下成功举办了最早的无人机主题会展活动——“尖兵之翼中国无人机大会暨展览会”后持续推动无人机技术交流。高博特创新引领最早在深圳、上海、郑州等地发起举办无人系统会展赛飞活动,有力促进了我国无人系统整体技术进步和产业发展。
20年来,高博特始终坚持让科技更好地赋能产业的愿景;努力为行业企业搭建产业链高端交流平台,为科技转化为生产力服务。具体业务范围涵盖:信息情报、媒介传播、会展活动、招商加盟、品牌提升、咨询服务、产品中心等七大服务体系,长期服务于“军转民、民参军、军民融合”等国家战略。
以上内容为高博特编辑选取的热点新闻,尊重原创,如有侵权请联系删除。